微信扫码

  • 暂无联系客服

Cloud Zoom small image

雏鹰企业:自主创新能力强、技术具备一定先进性、未来发展潜力大的企业

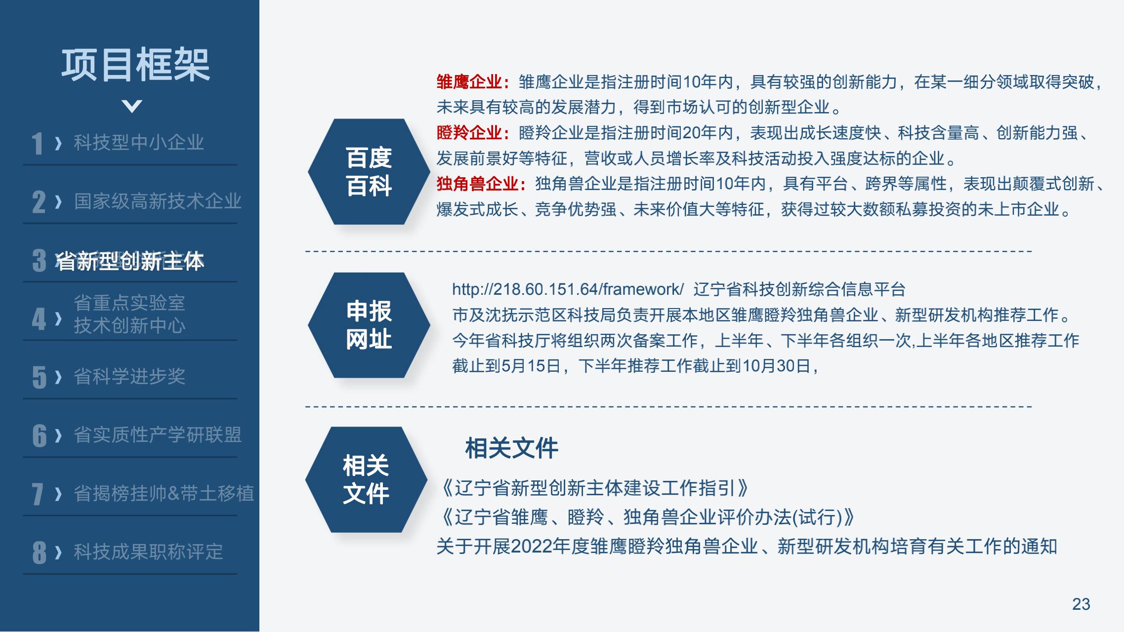
雏鹰企业是指注册时间10年内,具有较强的创新能力,在某一细分领域取得突破,未来具有较高的发展潜力,得到市场认可的创新型企业。

名称:省新型创新主体-雏鹰企业
可在线通过咨询了解详情
 
通过以下按钮进入下一步
  • 详情
  • 评价

为贯彻落实省委、省政府 《关于以培育壮大新动能为重点激发创新驱动内生动力的实施意见》(辽委办发 (2018)130号 ),加快培育适应市场发展方向的新型创新主体和创新机制,推进瞪羚独角兽企业、新型研发机构、大企业平台化和离岸创新中心 (域外创新中心)等四类新型创新主体建设。

雏鹰企业:自主创新能力强、技术具备一定先进性、未来发展潜力大的企业

含义:雏鹰企业是指注册时间10年内,具有较强的创新能力,在某一细分领域取得突破,未来具有较高的发展潜力,得到市场认可的创新型企业。


申报网址:http://218.60.151.64/framework/  辽宁省科技创新综合信息平台

申报时间:市及沈抚示范区科技局负责开展本地区雏鹰瞪羚独角兽企业、新型研发机构推荐工作。今年省科技厅将组织两次备案工作,上半年、下半年各组织一次,上半年各地区推荐工作截止到5月15日,下半年推荐工作截止到10月30日。


相关文件:

《辽宁省新型创新主体建设工作指引》

《辽宁省雏鹰、瞪羚、独角兽企业评价办法(试行)》

关于开展2022年度雏鹰瞪羚独角兽企业、新型研发机构培育有关工作的通知


申报条件:

雏鹰企业应满足以下条件:雏鹰企业是指注册时间10年内

(一)在辽宁省内注册且实地经营,财务制度健全,实行独立核算;

(二)注册时间5年内,上一年营业收入不低于10万元(含);注册时间5-10年,上一年营业收入不低于500万元(含);

(三)在满足以上条件的基础上,达到以下条件之一即可:

1、企业拥有有效期内的1项(含)以上I类知识产权或2项(含)以上II类知识产权;

2、企业拥有有效期内的软件企业证书和软件产品证书;

3、企业获得国家级创新创业大赛决赛优秀奖(含)以上名次,或获得省级创新创业大赛决赛三等奖(含)以上名次;

4、企业拥有有效期内的国家高新技术企业资格证书;

5、企业获得国家级或省部级科技奖励;

6、企业拥有经认定的国家级或省部级研发机构;

7、企业参加制定过国际标准、国家标准、行业标准;

8、企业一次性获得风险投资100万元(含)以上(或等值外币);

9、企业获得国家级或省部级科技计划项目(课题)立项。